2017年本科招生简章
中国美术学院,前身为国立艺术院,创建于1928年,是教育部、文化部和浙江省政府共建的一所学科、专业齐全的综合性重点美术学院。学院办学宗旨是培养德、智、体、美全面发展的从事美术创作、设计、理论研究和美术教育的专门人才。中国美术学院杭州的南山校区、象山校区和上海的张江校区为本科和研究生教育的办学点。
一、招生计划
中国美术学院2017年计划招收本科生1588名(含:面向浙江省招收“三位一体”综合评价本科生110名,详见《中国美术学院2017年“三位一体”综合评价招生章程》),最终招生名额以教育部批准的计划数为准。
二、招生对象和条件
1、遵守中华人民共和国宪法和法律,立志为社会主义现代化建设服务。
2、应、往届高中毕业生或具有同等学力者,各类中等专业学校的应、往届毕业生(现役军人须经军级以上政治部批准)。
3、热爱美术事业,具有一定美术基础和能力,身心健康,非色盲或者色弱者。
4、省级美术专业统考合格者(未组织专业统考的省份及省统考未涉及的专业除外)。
特别提醒:报考“录音艺术”专业者,上述第4项条件参照各省关于音乐类统考的相关文件规定执行。
5、下列人员不得报考:
(1)具有高等学历教育资格的高等学校的在校生;
(2)高级中等教育学校的在校生(应届毕业生除外);
(3)因触犯刑法已被司法部门采取强制措施或正在服刑的;
(4)被高等学校开除学籍或勒令退学不满一年者(从被处分决定生效之日起至报名截止之日止);
(5)因在招生考试中舞弊被取消报考资格或录取、入学资格,并规定本年不得报考者。
三、报名
中国美术学院2017年本科招生报考程序分为网上报名与交费、确认两个必经阶段。凡符合条件的报考者必须在规定时间按要求依次办理网上报名、网上交费和确认手续。未按规定程序报考或报考手续不全的视为报考不成功,不得参加考试,后果由本人自行承担。
1、网上报名与交费
(1)网上报名与交费时间:2017年1月6日至1月17日(交费成功后,考生不得修改考点和报考专业。逾期不予补报)。
(2)考生登录中国美术学院招生网http://zb.caa.edu.cn或http://www.artstudent.cn浏览报考须知,根据网上公告要求报名,凡不按公告要求报名、误填、错填网报信息、填报虚假信息等造成不能考试的后果由考生自行承担。
(3)网上交费:考生报名费、考务费按每个专业(类)180元标准交纳【艺术理论类报考费为110元】。
2、确认
(1)报名确认时间、考试时间及地点:

(2)现场确认:考生凭本人第二代居民身份证原件到网报时所选择的考点参加现场确认。
(3)网上确认:考生因个人原因无法在规定的时间内办理现场确认的,可提前下载登录报名系统手机APP客户端进行在线确认。具体
操作办法等详见APP软件提示。(提醒:该项服务由第三方服务公司收取技术服务费30元,考生可根据个人情况自主选择)。
3、报名注意事项
(1)现场确认手续应由考生本人到指定的报名点办理,不得代理。
(2)报考专业限额。每位考生报考我院南山校区和象山校区的专业(类)不得超过2个,同时还可报考上海张江校区的专业(类)。
(3)报考场地容量限制。因空间容量原因各考点均设定了考场容量上限,各考点每日报考人数达到该考点考场容量上限时即止,请各位考生报考期间密切关注我院招生官网,合理安排考试日程。
(4)根据河南省和广东省招生办规定,凡报考我院的河南籍和广东籍的考生,网上报名时只能选择郑州和深圳考点,并且参加郑州和深圳考点的现场确认和考试【报考“录音艺术专业”的除外】,上述考点不接收外省考生报考,请考生严格遵守此项规定,违者后果自负。
4、华侨、港、澳地区、台湾省考生和外国留学生报考我院,请致电国际教育学院或登录网站查询。(联系电话:0571—87164712)。
四、考试事项
1、杭州南山校区、象山校区各专业(类)招生计划、考试科目、考试时间安排:

2、上海张江校区各专业招生计划、考试科目、考试时间安排:

*注:①各专业(类)中所包含的专业方向详见“入学事项”中的第5点。
②书法学(书法与篆刻)专业中含1名2016年招生2017年入学的新疆预科生计划;考试科目二“篆刻”考试所需篆刻工具由考生自备。
③艺术史论(艺术理论类)的素质测试科目:旨在测试考生中学阶段所学语文、数学、英语知识的掌握及艺术素养;赏析与写作科目:旨在考察学生的写作能力以及对艺术作品的分析和鉴赏能力。
④美术学类(造型艺术类)中的雕塑专业学制为5年。
⑤素描写生(线性):是指以线性表达为主的素描写生方式描绘客观对象。
3、考生凭“中国美术学院2017年本科招生考试专业准考证”和第二代居民身份证原件参加专业考试,绘画工具考生自备。考试中发现考
生有舞弊行为的,立即取消其应试资格,并通报考生所在省、市招生管理部门。
4、专业考试成绩将于2017年4月中旬公布在中国美术学院招生网上,考生可登陆查询考试结果、打印成绩单。专业合格的考生网上打印专业合格证。
5、考生须在普通高校文化考试报名时间内到本人户籍所在地高校招生办公室报名,参加全国普通高校文化课统一考试和体检。(注:考
生只有取得中国美术学院专业合格证后,方可填报本院志愿。)
6、外语语种不限。学校在本科教学中,仅使用英语教材和英语教学,请非英语语种的考生慎重报考。
五、思想品德考核及体检
1、由考生户籍所在地高等学校招生考试办公室统一办理。
2、体检具体办法参照教育部、卫生部、中国残疾人联合会制定的《普通高等学校招生体检工作指导意见》中的有关条例执行。
六、录取办法
1、录取原则:学校根据考生填报的专业志愿,结合考生的政治思想素质、身体素质、专业考试成绩及文化课成绩全面衡量,择优录取。
2、计算办法及文化课要求:各专业(类)方向的综合分计算公式和文化总分要求详见下表(以下对文化课分数要求:以总分满分750分,单科满分150分计)。

3、录取一般规则:
(1)建筑学(建筑艺术、城市设计)专业:专业合格,按高考文化课成绩总分排名从高分到低分顺序录取。
(2)艺术史论(艺术理论类)专业:专业合格,按高考文化课成绩总分排名从高分到低分顺序录取。
(3)其他专业(类):专业合格,并且高考文化总分成绩满足最低分数线要求,按综合分从高到低排名,择优录取。
4、录取的特殊规定:专业考试成绩在各专业(类)名列前茅者(即:招生总计划数少于等于15人的,专业考试成绩排名第一者;招生计划数超过15人的,以每增加15人按专业考试成绩排名递增一个名额,以此类推),文化课总分线可降低10分。
5、所有专业文理兼招,为艺术类提前批或第一批录取。
6、对考生弄虚作假行为按教育部令第36号严肃处理:“第十一条 考生有下列情形之一的,将如实记入其考试诚信档案。下列行为在报名阶段发现的,取消报考资格;在入学前发现的,取消入学资格;入学后发现的,取消录取资格或者学籍;毕业后发现的,由教育行政部门宣布学历、学位证书无效,责令收回或者予以没收;涉嫌犯罪的,依法移送司法机关处理。
(1)提供虚假姓名、年龄、民族、户籍等个人信息,伪造、非法获得证件、成绩证明、荣誉证书等,骗取报名资格、享受优惠政策的;
(2)在综合素质评价、相关申请材料中提供虚假材料、影响录取结果的;
(3)冒名顶替入学,由他人替考入学或者取得优惠资格的;
(4)其他严重违反高校招生规定的弄虚作假行为。”
七、入学事项
1、新生入学三个月内由我院进行全面复查。复查中,凡复查成绩不合格,或发现不符合本简章规定条件或者违反教育部招生规定者,
将按有关规定处理,直至取消入学资格或学籍;涉嫌犯罪的,依法移送司法机关处理。
2、学费标准:每生15000元/学年【其中艺术理论类专业每生6000元/学年】。住宿费按规定另行缴纳。
3、中国美术学院实行奖学金、勤工助学、国家助学贷款等奖助办法。家庭经济困难学生按规定可申请助学贷款(最高额为8000元/年),
鼓励学生在生源地申请。提醒广大考生及家长根据自身经济承受能力慎重做出报考选择。
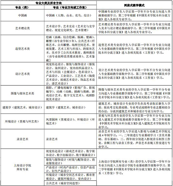
4、中国美术学院专业教学为基础和专业“两段式”教学模式。
5、2017年按专业大类招生的专业方向及教学模式如下:

6、《中国美术学院本科分流方案》详见中国美术学院教务网http://jwc.caa.edu.cn。
八、联系方式:
中国美术学院网址:http://www.caa.edu.cn
中国美术学院招生网址:http://zb.caa.edu.cn
招生咨询电话:0571-87164630
南山校区地址:浙江省杭州市南山路218号
象山校区地址:浙江省杭州市转塘街道象山352号
张江校区地址:上海市浦东张江高科技园区春晓路109号
中国美术学院享有本简章的最终解释权,如本简章内容与招生章程规定不一致的,以招生章程为准。